中国·yl23411(永利)集团官网-Official Website
搜索
搜索
Toggle navigation
首页
公司概况
新闻公告
团队队伍
教学工作
员工工作
人才招聘
党建工作
下载中心
当前位置:
首页
>>
人才招聘
>> 正文
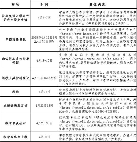
2025年高职单招日程安排表
日期:2025-04-06 08:10 发布人: 览量:
上一篇:
2023届优秀毕业生创新创业事迹报告
下一篇:
yl23411开展第19届挑战杯院内项目汇报
返回首页
关闭页面
分享到
相关链接
公司官网
图书馆
智慧校园
学信网
常用链接
集团主站